Drives Control Laboratory

Drives Control Laboratory

Further information
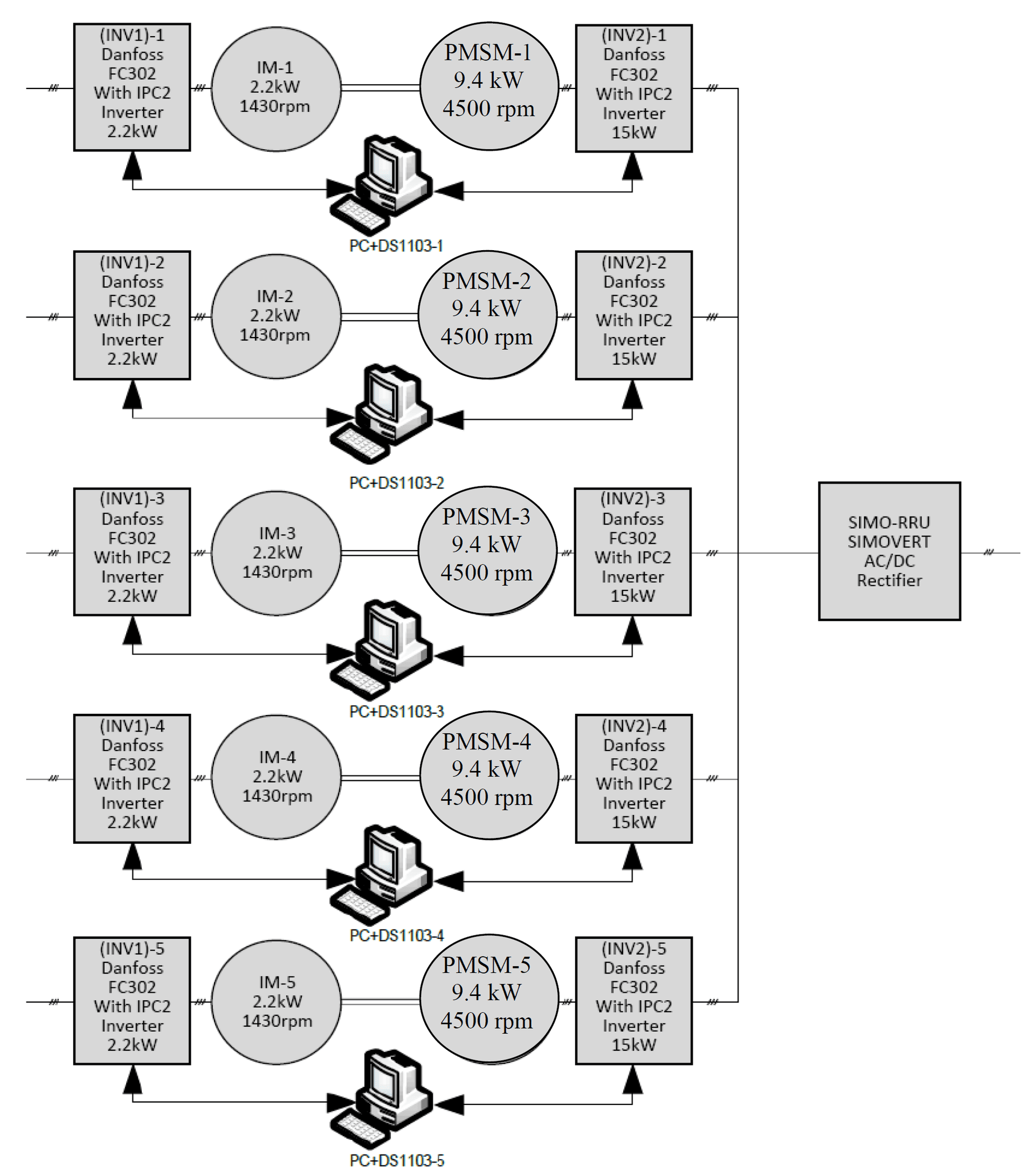
Facilities

Contact Information
Location

VBN: Aalborg University's Research Portal
Did you know that in the research portal you can read about projects, publications and researchers associated with the Drives Control Laboratory?





